How to logic map answers and route customers based on previous answers
Video Overview: Logic Mapping in Formtoro
One of the strengths of Formtoro is the ability to Logic Map or Branch people filling out your forms based on the answers they provide if you want to go deeper.
Usually this is done when there is a specific answer that is lopsided in your responses.
NOTE: You need to have a lot of traffic for this to be something to consider as your results will include a lot of outlier results if the traffic and answer threshold isn’t met
Open an existing form
Find a step with a multiple choice question
Locate the logic mapping button on that step and click it, note you must have the steps you’d like to connect the logic mapping to already created first, click add rule
Select between any or all, for single logic mapping, any or all will work if you have multiple rules then you’ll need to decide if you want both rules to work together or not
Select the input you want to map from
Then select the variable behavior you’d like to map, the majority of the time this will be either equals or does not equal
Then select value
Then select where you’d like the person to be routed to
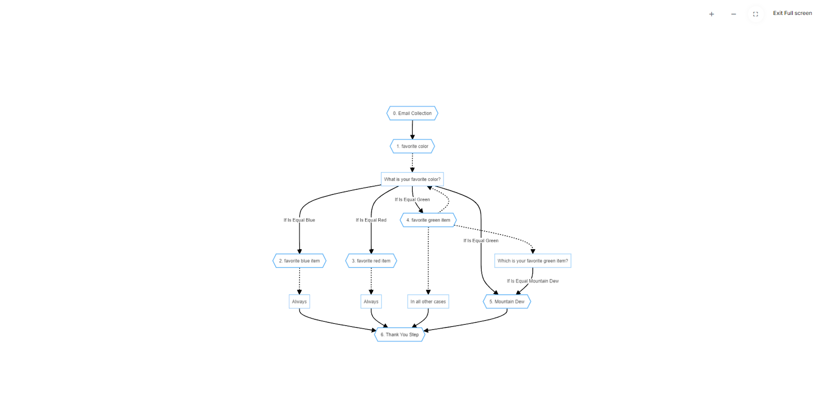
Repeat the steps for every answer that you would like to map and click save, you can preview the logic on the right side to see a visual representation of the mapping
Here’s an example of a form that has multiple variables that dictate where someone should be directed.
Logic mapping can make things a little tough, so take your time, go slow and follow the process.
If you need help, feel free to reach out to me via slack
Please note if you change the order of the steps, double check your mapping to prevent circular routing as all steps are default to go to the next question inline.
Was this article helpful?
That’s Great!
Thank you for your feedback
Sorry! We couldn't be helpful
Thank you for your feedback
Feedback sent
We appreciate your effort and will try to fix the article








